伟德国际VICTOR1946
学校首页
|
加入收藏
|
设为首页
首页
伟德概况
学院简介
现任领导
机构设置
办事指南
学院文化
楼层文化
党建工作
理论学习
支部建设
工作动态
二级党校
纪委工作
相关下载
师资队伍
人才名师
农学系
种子科学与工程系
智慧农业系
生物育种技术
伟德国际
科研平台
科研动态
金陵讲堂
科研成果
学科建设
一级学科
二级学科
学科团队
博士后
本科生教育
专业介绍
人才培养方案
课程建设
教材建设
实验中心
研究生教育
招生工作
培养工作
学位管理
下载中心
学生工作
学生工作办公室
辅导员简介
团委
学生会
研究生会
研究生团委
社团联合会
青年志愿者服务站
青年传媒中心
易班
校友回家
新闻动态
校友回家
校友影像
首页
当前位置:
首页
>
通知公告
>
正文
通知公告
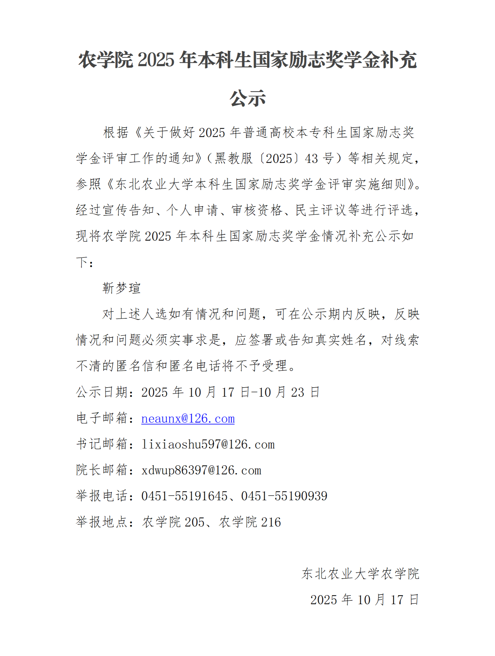
VICTOR19462025年本科生国家励志奖学金补充公示
来源 :
发布日期:2025-10-17
点击量:
上一条:VICTOR1946党委关于确立朱泓旭等40名发展对象的公示
下一条:VICTOR19462025年本科生国家励志奖学金公示